FEATURES
● 6800 type 8-bit or 4-bit parallel interface
● Dot matrix LCD controller/driver for lowercase (5 x 7 dots) or uppercase (5 x 10 dots)
● 16 COMMON and 40 SEGMENT signal drivers
● Can control up to 80 characters with external drivers
● Character generator ROM
- 160 characters with lowercase (5 x 7 dots)
- 32 characters with uppercase (5 x 10 dots)
● Character generator RAM
- 8 patterns with lowercase (5 x 8 dots)
- 4 patterns with uppercase (5 x 11 dots)
● Built-in oscillation circuit with external resistor
● 1/8 duty (1 line; 1/4 bias; 5 x 7 dots + cursor),
1/11 duty (1 line; 1/4 bias; 5 x 10 dots + cursor)
1/16 duty (2 lines; 1/5 bias; 5 x 7 dots + cursor), selectable
● Support A and B mode LCD driving waveform
● Automatic power ON reset
● Package Type - QFP80
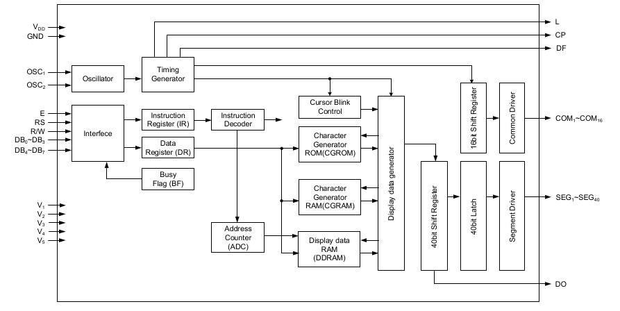
● Block Diagram
