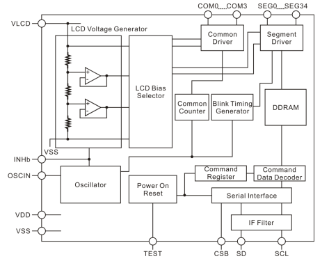
PT6592 is a LCD segment driver 140 segment (SEG35 x COM4).

FEATURES


● 3-wire serial interface

● Integrated RAM for display data (DDRAM): 35 x 4 bits (Max. 140 Segment )

● LCD driving port: 4 Common output

    Segment: 35 output

● Integrated Buffer AMP for LCD driving power supply

● Display Duty 1/4

● 1/2 bias, 1/3 bias selectable

● No external components

● Low power/ Ultra low power consumption design

● Operating power supply: 1.8 ~ 3.6V

● LCD driver power supply: 2.7 ~ 5.5V

● Package: LQFP48


APPLICATIONS


● Electronic equipment with LCD Display

資源下載

Documentation

TitleFileVersionDate
BriefPT6592.pdfV1.12017/8/1

Tools

Application Note